Untuk pengajuan nuptk secara onlien dibutuhkan sk bupati dalam pengajuan mendapatkan sk bupati harus ada surat dari dinas pendidikanberikut contoh surat penga ntar ke dinas pendidikan untuk mendapatkan sk bupati. Contoh surat keterangan nuptk surat keterangan nomor.
Contoh Surat Permohonan Sk Bupati Untuk Mendapatkan Nuptk
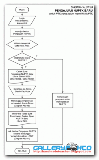
Contoh surat pengajuan nuptk. Dinas pendidikan kota bandung. Download contoh surat penugasan untuk verval calon penerima nuptk baru salam satu data nomor unik pendidik dan tenaga kependidikan atau lebih sering kita sebut sebagai nuptk merupakan nomor yang sangat penting bagi seluruh insan pendidikan di indonesia. Untuk berkas berkas dan surat pengajuan nuptk secara online 2018 tentunya dibutuhkan sk bupati dalam pengajuan mendapatkan sk bupati harus ada surat dari dinas pendidikan. Contoh surat pengajuan nuptk guru tahun 2019 salam hangat dan hormat setiap tenaga pendidik dan kependidikan sering identik dan mengenal sebuah singkatan akronim nuptk. Adapun contoh suratnya sebagai berikut. Contoh surat pengantar kepala sekolah untuk pengajuan nuptk baru nomor unik pendidik dan tenaga kependidikan atau yang disingkat dengan nuptk.
42163242220101062008 yang bertanda tangan di bawah ini kepala sekolah dasar negeri sumberejo 03 kecamatan batu dengan ini menerangkan bahwa. Sd negeri sumberejo 03 batu nama. Home uncategories contoh surat pengajuan nuptk guru tahun 2019. Surat pernyataan belum pernah memiliki nuptk. Surat pengantar nomor. Guru unit kerja.
Berikut saya bagikan contoh format surat pengantar untuk permohonan nuptk surat pengantar ini diminta pada saat pengajuan vervalptk untuk penerbitan nuptk di dinas pendidikan. Contoh surat pengantar pengajuan nuptk. Contoh berkas berkas dan surat untuk pengajuan nuptk 2017 merupakan file contoh berkas guru yang bisa digunakan untuk melengkapi semua keperluan administrasi guru di sekolah yang berhubungan dengan contoh contoh berkas sk bupati dan bisa juga di gunakan sebagai bahan perbandingan atau referensi yang sesuai dengan keperluan guru dan sekolah agar lebih mudah dalam membuat dan mengelola semua. Contoh surat pengajuan nuptk dari kepala sekolah doc. Bagi semua guru atau tepatnya pendidik dan tenaga kependidikan baik pns maupun non pns berhak untuk memiliki nuptk tersebut. Eri muji rahayu amapd.
Bersama ini dikirimkan berkas pengajuan nuptk dari tahun 2016 sampai dengan tahun 201 8 yang belum diproses oleh. Sleman 3 desember 1968 jabatan. Contoh berkas berkas dan surat untuk pengajuan nuptk 2017.

















